2025年中国电阻器行业发展逐渐体现出片式化、集成化与微型化的趋势
一、电阻器行业概述
电子元器件是电子元件和电子器件的总称,是电子线路中必不可少的基础元件。根据电信号特征的不同,电子元器件可分为主动器件和被动元件。
被动元件是电子电路中的必备元件,也是电子产品的最底层基础。电阻器是三大被动元件之一,属于基础性、支撑性的电子元器件。行业内通常
以产品生产工艺为标准对产品进行划分,电阻产品主要分为厚膜、薄膜、合金、金属板四大类。

二、电阻器行业发展背景
电阻电子元器件制造行业是支撑电子信息产业发展的重要基础。近年来,随着电子化、信息化产业的发展,电子元器件制造行业的产业规模也随之不断发展。
国家层面发布了一系列政策,旨在推动电子元器件产业的发展和升级,
《基础电子元器件产业发展行动计划(2021~2023年)》明确提出要提升基础电子元器件产业的整体竞争力,
重点支持关键技术和产品的研发。这些政策不仅为电子元器件产业提供了明确的发展方向,还通过税收优惠、资金支持等措施,
鼓励企业加大研发投入,推动产业升级,为行业良好发展营造了有利的外部环境。

三、电阻器行业产业链
电阻器产业链上游主要是原材料和生产设备供应环节,原材料包括金属、陶瓷、玻璃等,生产设备质量也影响电阻器性能成本。中游为电阻器的生产制造环节,
涵盖设计、加工、组装和测试等,企业需根据下游需求生产不同规格产品。下游是应用领域,包括消费电子、汽车电子、航空航天、医疗设备等众多行业,
这些领域对电阻器的精度、尺寸等性能要求不断提高,推动着电阻器行业技术发展与产品升级。

四、电阻器行业发展现状
1、我国电阻器市场规模
电阻应用广泛,市场需求持续增长。电阻作为电子信息产业基础性产品,应用领域十分广泛,
主要应用于消费电子、家电、工业自动化、航空航天、电力、轨道交通、汽车电子、新能源、充电桩、5G通讯、物联网等产业,
近年来总体保持增长态势,需求拉动明显,市场发展空间广阔。据统计2024年我国电阻器市场规模达到了15.77亿美元,2020-2024年CAGR约为10.56%。

2、我国新能源汽车电阻器市场规模
随着新能源汽车市场的发展,目前除了电阻在导航仪、仪表盘和汽车大灯上的应用已广为普及之外,从应用的具体位置来看,
车用仪表、电池系统、导航仪、电动椅、门框等都离不开电阻。汽车电子行业电阻用量每年都上升,尤其是新能源汽车行业,
新能源电动汽车的电池、车载充电机、逆变器对电阻器需求量大幅增长。2024年我国新能源汽车电阻器市场规模达到了4.1亿美元,同比增长20.51%。

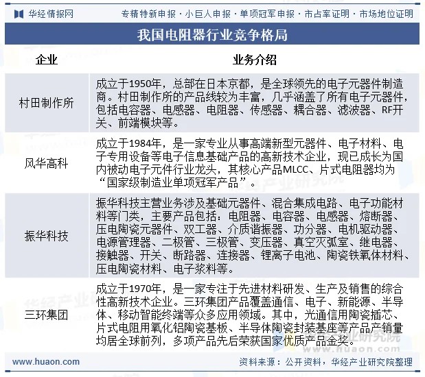
五、电阻器行业竞争格局
从全球竞争格局来看,日本、韩国和中国等国家的企业在电阻器市场上占据主导地位。全球电阻器行业的企业竞争格局呈现出高度集中和垄断的特点。

六、电阻器行业发展趋势
随着产业向数字化和智能化方向的演进,电阻器的发展逐渐体现出片式化、集成化与微型化的趋势。在智能制造与工业4.0理念的推动下,
电阻器行业正朝着高端化、智能化与系统化的方向迈进。一些制造商已经开始采用高度自动化的生产线和智能管理系统,
借助大数据分析与先进算法实现生产数据的实时采集与分析,确保生产流程的实时监控,及时识别并解决潜在问题,减少生产故障和资源浪费,
准确预测市场需求,优化库存管理,从而有效降低成本。通过运用先进的数字化技术与传感器,自动化生产线能够精确控制和
监测生产过程中的每一环节,显著提升了电阻器生产的效率与一致性。
【华橙电子:专注高性能领域的差异化竞争者】
在行业集中化与高端化趋势下,华橙电子(国宝电阻)选择了一条深度聚焦的技术路线。报告中所提及的薄膜工艺、合金材料,正是我们构建核心竞争力的基石。
不同于报告中覆盖全品类的大型综合厂商,华橙电子专注于对 “高精度、高可靠性、高功率密度” 有极致要求的细分市场,如报告重点指出的新能源汽车(电池
管理、逆变器)、高端工业自动化、精密医疗仪器等领域,提供定制的电阻解决方案。技术对标与工艺深耕:报告将电阻分为厚膜、薄膜、合金、金属板四大工艺。
华橙电子以精密薄膜电阻和合金电流检测电阻为核心产品,其低温漂、高精度、抗脉冲能力强的特性,完美契合了报告所述的下游产业升级需求。我们在这些工艺
上的持续投入,正是对 《制造业可靠性提升实施意见》 等国家政策的积极响应与实践。面对报告中提到的行业巨头,华橙电子遵循 “专精特新” 的发展逻辑,
不追求规模最大,而是追求在特定赛道(如高可靠性薄膜电阻)做到最强、最可靠,成为产业链中不可或缺的 “国宝级” 专业供应商。
文章来源:华经产业研究院
