常见电阻分类
固定电阻器的种类

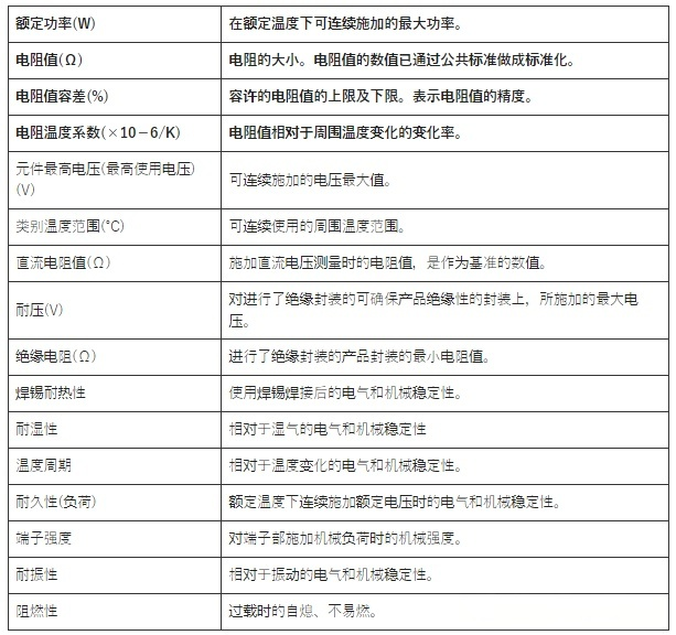
电阻的术语

贴片电阻器的趋势
小型微型化
以下为松下电器从3216尺寸的开发开始,用25年时间将贴片面积小型化到1/64(0402尺寸),而且还在进一步推进小型化。以下的图表给出了贴片电阻小型化的变迁和其尺寸构成比的逐年变化。现在1005尺寸的电阻占了将近一半,但已进入减少趋势,更为小型的电阻的使用不断增加。


高功能、高可靠性化
贴片电阻器随着整机的进步及使用环境的变化,不断提高对电阻的要求。
(1)耐硫化贴片电阻器
一般的贴片电阻器的内部电极使用银,在含有硫磺的环境中使用,内部电极的银与硫磺反应,成为绝缘体的硫化银,有可能发生断线。因此,在含有硫磺的环境中以及在含有硫磺的材料附近使用时,需要使用采取了耐硫化对策的电阻器。
(2)耐电涌和耐脉冲贴片电阻器
开关电路及易受到静电的电路等,在电阻器被频繁外加电涌及脉冲的使用条件下,需要使用即便外加瞬时大功率也不易损坏的电阻器。
(3)高精度贴片电阻器(薄膜电阻、高精度电阻)
精密设备等,需要电阻值偏差(电阻值容差)小及电阻值随温度的变化(电阻温度系数)小的高精度的电阻器。
(4)电流检测用贴片电阻器
电流检测用途的电阻器,作为用于检测过电流及电池余量的电流检测工具而使用。
近年来电子设备的高功能化不断发展,电路内的电流量不断增加,因此要求能够对应更高功率的电阻器。此外,对抑制电路内耗电的低电阻化,和即使在苛酷的温度环境下也能确保优异的电阻温度系数的高精度电阻器的需求也不断增加
无铅化
目前电阻器电极镀层已无铅化,但保护膜仍含微量铅,影响长期可靠性。目标是实现阻体皮膜、保护膜和内部粘接焊料全面无铅化,以减少环境影响。
2023年全球贴片电阻市场规模约为19.31亿美元,预计到2030年将达到31.7亿美元,复合增长率(CAGR)为8.0%。片式电阻器的小型化已接近极限,未来模块化将会得到普及。
